メールアドレス
info@wbp-coop.com
電話番号
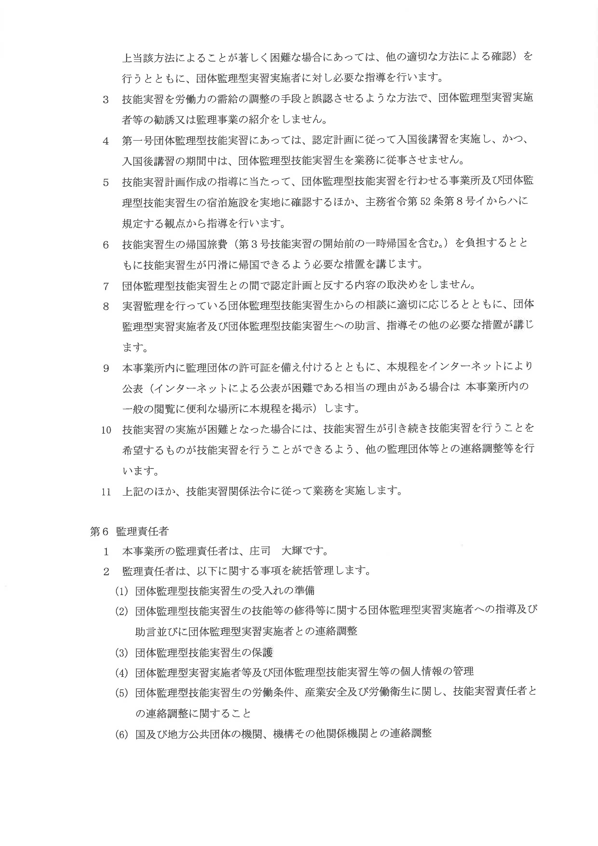
06-6430-9195
営業時間
月~金 9:00~18:00
ホーム
組合概要
サービス
技能実習と特定技能とは?
技能実習生受入れ
特定技能 外国人の雇用
SDGs取り組み
運営規定
よくある質問
お問い合わせ
組合概要
ホーム
運営規定
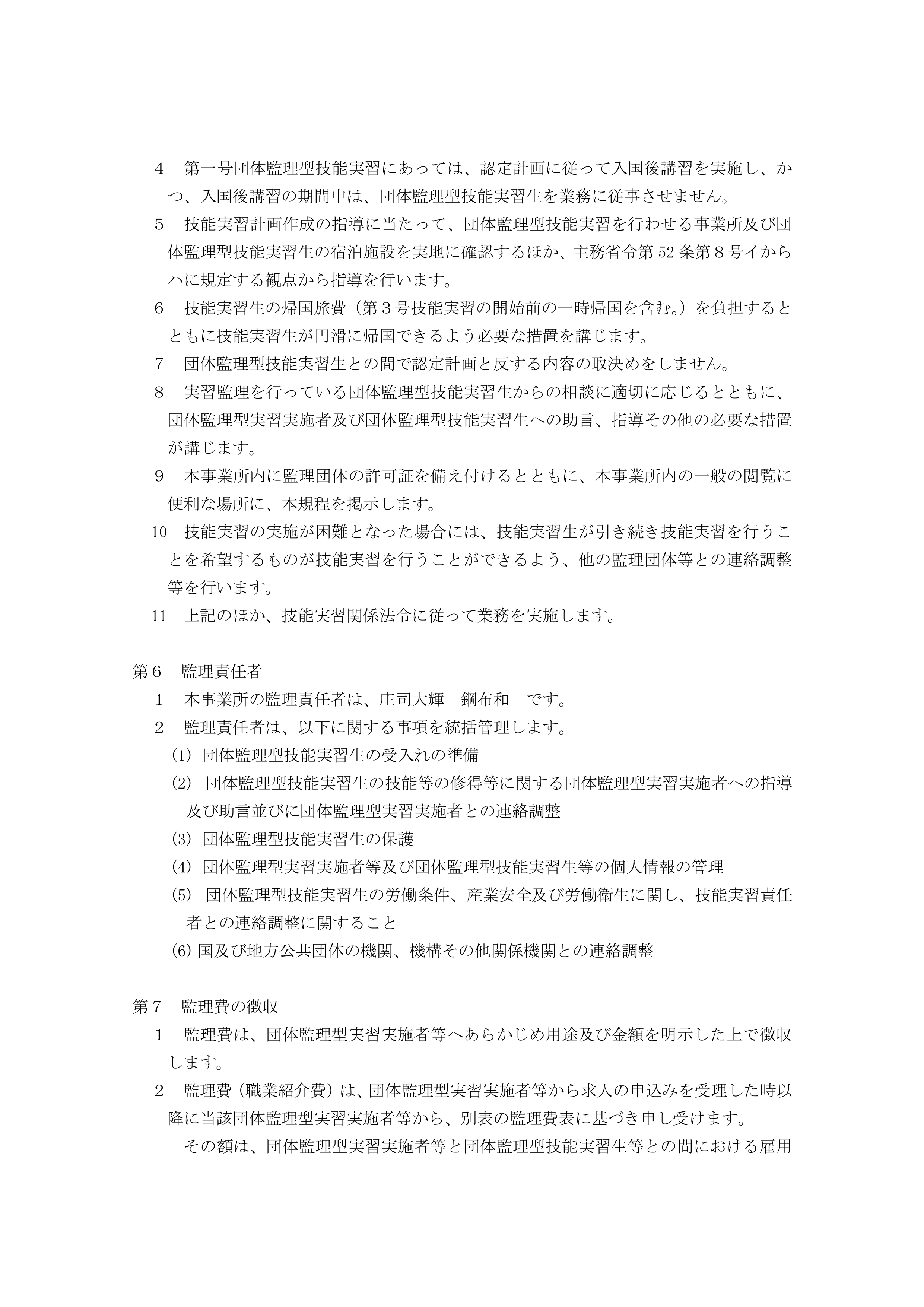
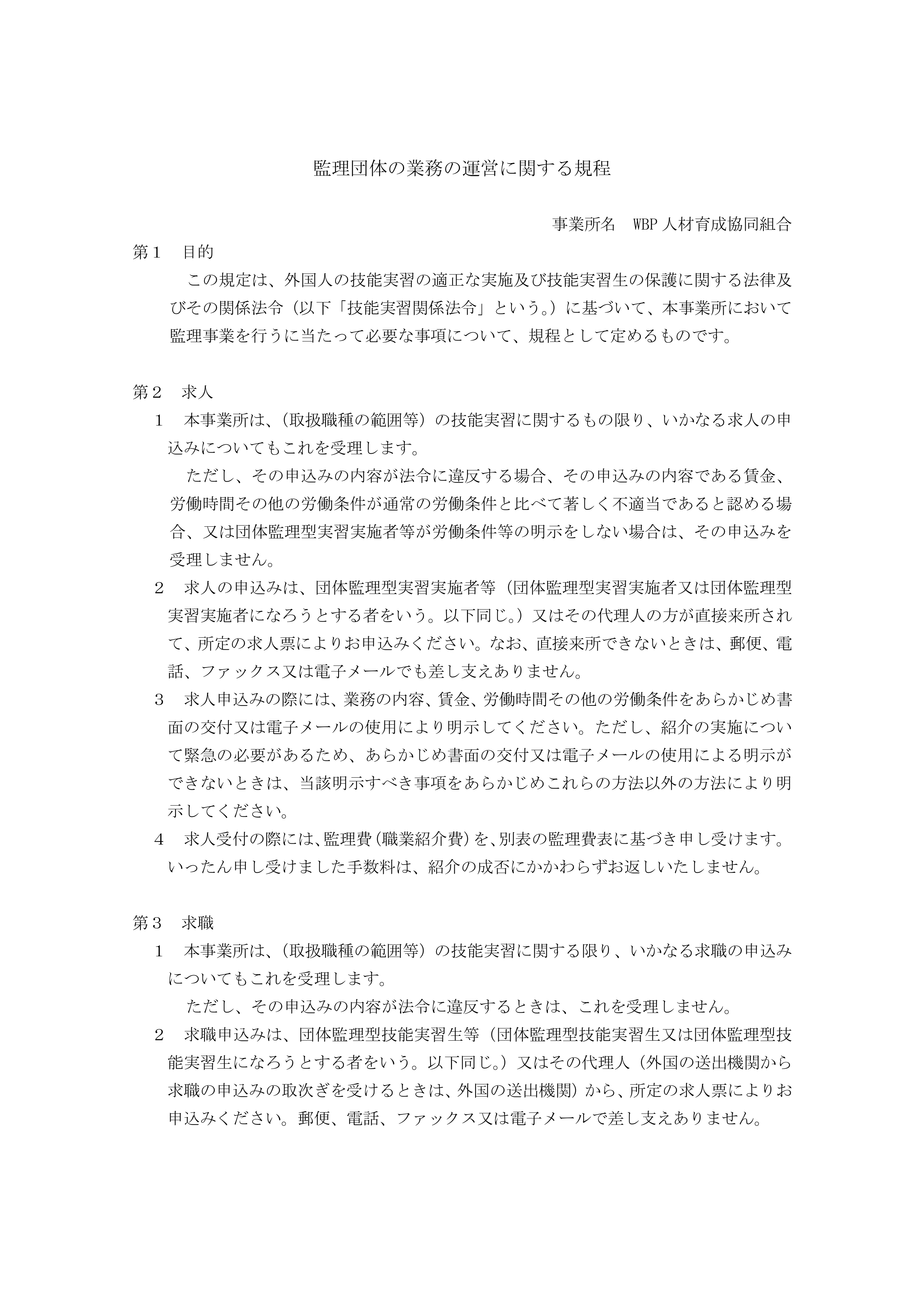
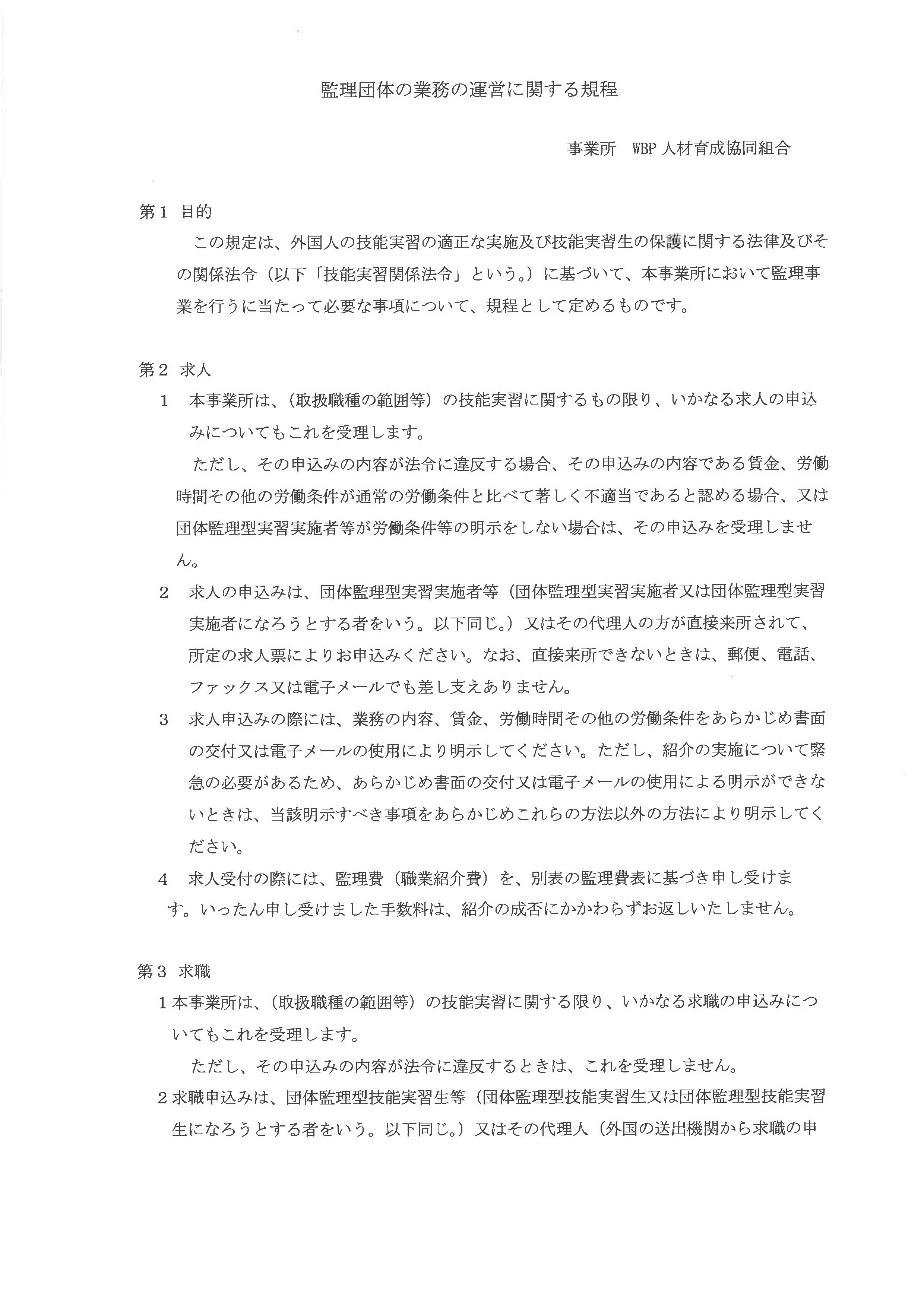
監理団体の業務の運営に係る規程例
監理団体の業務の運営に係る規程例
取り扱い職種一覧
個人情報適正管理規程例
監理費表